Hello there reader! We want to show you a photo. You may have seen it before, or perhaps, it is the first time you are seeing it. What’s so special about it? We will tell you who took it, who’s on the pic, what he is doing and why this particular photo went viral. All in the post below. It’s a long entry you say? Brilliant, this will not only show how much information can be squeezed into one image, but you may also learn a thing or two how the (social) media work. If it sounds good, then read on!

***
Few weeks ago, we have published a post about what could be done to make traditional media perform better in the digital era. It was first part of a longer entity that we plan to upload onto Vanadian Avenue in the future (if you missed it please click HERE). In that entry, we noted that we live in what can be described as “visual times”. The image is now far more important that the text – a unique situation in the history of industry. This may create complications (declining readership for instance) but it also brings a whole new world of possibilities. Think of it as a very positive side of things.
Not only the image takes a front seat to the rest of the content – it also has a power to spread quickly over Internet and the social media. This is an extraordinary force and a process worth having a closer look at. We have been thinking of writing something about it in the past – however we didn’t have a right opportunity to do so. Until now, that is.
Let us present you with a study case of a photo gone viral in all its splendour and glory. It’s gonna be a lot of screenshots and even more links but we really think this is worth it. And since we got the permission from the photographer to do this post and he is someone we really admire, it was a pure pleasure (and only two weeks of work, but then who cares!)
***
We are not fans of Maltese festas. This is particular mix of a large crowds, loud music, fireworks, fast food and alcoholic beverages being consumed in excess. You must like this sort of activities and somehow it was never our cup of tea. We would have missed the festa in our village of St Julian’s on August 26th, 2013, but a friend got us out of the house. So we went to see the gostra competition.
To give you a short description – gostra dates back to XIII century and was originally a dare between local fishermen and pirates. It consists of a large pole placed horizontally over the water which is covered with grease. People run to the end of the pole to capture the flags that are placed there. If you are unlucky, you end up in the sea. If you are skilled enough to grab a flag, you get a prize. The competition draws large crowds and we have to admit, it is fun to see people fall into the water, some in undignified poses. When we arrived to the St Julian’s promenade, we could see many people with cameras and even several local photographers. One of them was Darrin Zammit – Lupi of The Times of Malta, who was following the competition through a large lens. Having skilled people covering the event was good news; we could expect great photos to come up by the end of the day. Little did we know that we have been witnessing something extraordinary in the making. Darrin was not only snapping away – he was actually making iconic images.

Since Darrin is also a stringer for Reuters, within 24 hours the images from gostra event (most notably the photo from the beginning of this post) were all over the news, newspapers and online portals. Rita was ecstatic. She got down to work immediately collecting screenshots, links and data – finally she had a recent case of a photo going viral she could document for the blog. Our friend Annika helped us considerably with collections of press mentions. Our research lasted from August 27th to September 8th 2013 when we combined all the resources into this entry.
***
You may ask us what it means for a photograph to go “viral”.
To use plain words, the viral phenomenon is any sort of document that spreads itself like a virus though the social media and over the Internet, gathering attention and notoriety. It may be positive or negative in its aspect but it will create a buzz and will reach large amount of net-izens. If you require a specific definition, there’s always Wikipedia to the rescue:
http://en.wikipedia.org/wiki/Viral_phenomenon
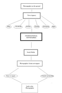
What goes around on the social network is usually an article, a video, a meme (photo with a commentary) or a motivational quote. But from time to time, press photo will hit the right spot. And this is where it gets really interesting. We could write a whole book about the mechanics of how press photography is distributed, but that would take a very long time. Instead Malicia decided to create a diagram which kind of sums it up although it is very plain. Please excuse her drawing skills, she tried her best:

The chain always begins with a photographer documenting the event. Why did we say “on the ground”? That is an old media term for being right in the middle of action. It was possibly first used by Robet Capa (famous war photographer) when he described his landing on the D-Day as “being on the ground and as close to action as possible”. These days “on the ground” is no longer used in regard to war correspondence alone, it became a synonym of just being a direct observer of anything interesting. Pretty much like the mentioned gostra competition. That day, we have been on the ground as well, even documenting because Malicia rarely goes out of the house without a camera.
So, once the photographer found an interesting event, took his photos and edited them – the next phase of the process is to send them to the newspaper or news agency. This is so called “filing” or “putting images on the wire”. In the old days, images have been sent via a wire-processing machine (affectionately called “the wire”).

Today is not that glamorous anymore – images are just uploaded on the servers, via drop-boxes or simply downloaded straight from the camera. It is then up to the agency or the newspaper where the photographer works to distribute the photographs among the clients: other newspapers, TV stations, portals, bloggers and via various social media channels. The mentioned gostra competition was covered for Reuters. Let us show you how it was distributed in regard to the social networks by the agency.
Reuters is a Royce-Royce among news agencies and a media empire all in one. They work with the best in the field and when they publish – the world listens. Darrin Zammit Lupi`s photo was distributed widely through respective channels: their website, the iPad app (Wider Image), Twitter, Facebook, Instagram and Tumblr just to name a few. The image has been nicknamed “gostra man” and was made not only a photo of the week, but also one of the images of the month for August and even a cover photo for their Facebook page. We can only imagine how surprised, overjoyed and humbled the photographer was by the recognition.
This is how Reuters respective channels looked few days after the photo of “gostra man” was published (we provide actual link right underneath the screen-grab):

http://blogs.reuters.com/fullfocus/2013/08/30/photos-of-the-week-31/#a=10

http://widerimage.reuters.com/share/story/067F8F17-E44E-41CE-B884-ECCFA401AEE1/

https://www.facebook.com/Reuters

http://reuterspictures.tumblr.com/post/59804322181/reuters-darrin-zammit-lupi-photos-of-the-week

http://instagram.com/p/dd953RKTzM/#

http://blogs.reuters.com/fullfocus/2013/09/02/images-of-august-3/#a=21
***
Right, if we were to peek again at the diagram prepared by Malicia, we would notice that in the middle of it, there is a black frame with “International newspapers” written across it. This is the central stage of the “virality” chain. Once the photo is distributed through the channels by the news agency, it’s up to the clients to pick up the materials for the upcoming editions. It doesn’t really matter, if this would be a traditional print medium or an online feature. The crucial thing is: the photo either catches up with the clients or will fail to attract any real coverage.
This section of the blog will be a long one and will most likely give you vertigo. But that’s exactly what we want. Since Darrin`s photo was published internationally to a record degree, we want to re-create the feeling of seeing the photo just about everywhere. All screenshots and links were gathered by us personally, so let’s use them. If you get bored half way through, just scroll down to the next check point (***). Oh, and we list the countries alphabetically for a better effect 🙂
Canada:


http://www.calgarysun.com/2013/08/29/travel-photos-of-the-month—august-2013
China:

http://slide.news.sina.com.cn/w/slide_1_43407_34836.html/d/1

http://info.whb.cn/xxld/view/22754
Costa Rica:

http://www.teletica.com/Noticias/22444-Isla-de-Malta-recibe-el-curioso-festival-Il-Gostra.note.aspx
Denmark:



http://www.b.dk/billedserier/har-du-hoert-om-gostra-faareloeb-eller-farveloeb
Germany:

http://www.spiegel.de/international/a-918933.html

http://www.wsj.de/article/SB10001424127887323407104579037241583729268.html#slide/6
Greece:

http://www.newsbeast.gr/world/arthro/574046/o-dromos-pros-ti-niki-glistraei-/
India:

Indonesia:

www.kaltimpost.co.id/berita/detail/28484/merasa-seringan-bulu.html

http://berita.plasa.msn.com/wow/olahraga-tradisional-gostra-malta?page=5#image=6

http://www.tempo.co/read/beritafoto/9124/Serunya-Lomba-Panjat-Pinang-di-Negara-Malta

Italy:


http://www.vanityfair.it/news/foto/13/08/27/foto-del-giorno
Mauritius:


http://www.lexpress.mu/photo-gallery/monde-24-heures-en-images-77
New Zealand:

http://www.calgarysun.com/2013/08/29/travel-photos-of-the-month—august-2013
Norway:

http://www.nrk.no/kultur/malta-feirer-med-fettete-klatring-1.11202702
Peru:

http://www.perupuntocom.com/modules.php?name=News&file=article&sid=19768
Poland:


http://wiadomosci.onet.pl/swiat/malta-gostra-tradycyjny-bieg-po-sliskim-palu/j9bs6



http://www.forum.com.pl/oferty/qus6nqlk/zdjecie.php?idzdjecia=1805195
Portugal:

http://www.cmjornal.xl.pt/detalhe/noticias/ultima-hora/equilibristas-em-paus-cheios-de-sebo
Russia:

http://rusrep.ru/article/2013/08/27/malta


http://lenta.ru/photo/2013/08/26/gostra/#0
Serbia (Bosnia/Herzegovina):


http://www.svet.rs/planeta/gostra-tradicionalno-penjanje-po-klizavoj-gredi

http://www.alo.rs/vesti/bizzare/gostra-pentranje-uz-klizavu-gredu-pa-padanje-foto/28905


Singapore:


http://www.straitstimes.com/through-the-lens/story/august-26-2013
Taiwan:

http://www.kaixian.tv/R2/n2778456c6.shtml

http://www.ettoday.net/news/20130828/262269.htm
Turkey:

http://gundem.milliyet.com.tr/4×100-gobek-yarisi/gundem/detay/1755111/default.htm?ref=OtherNews
UK:


http://www.mirror.co.uk/news/weird-news/runners-attempt-climb-65ft-greasy-2225768


http://him.uk.msn.com/time-off/men-run-up-a-greasy-pole-in-bizarre-tradition?page=3

A man runs up the “gostra” during the religious feast of St Julian outside Valletta
US:


http://www.americanphotomag.com/photo-gallery/2012/08/photojournalism-week-august-31-2012?page=1


http://blogs.wsj.com/photojournal/2013/08/26/photos-of-the-day-aug-26-3/

http://www.washingtonpost.com/2013/08/26/9332e92e-0e43-11e3-85b6-d27422650fd5_photo.html

http://slideshow.nbcnews.com/slideshow/news/the-week-in-pictures-aug-22-29-52873966/

http://photoblog.nbcnews.com/_news/2013/08/29/20247549-the-week-in-pictures-aug-22-29#comments

http://lightbox.time.com/2013/08/30/pictures-of-the-week-august-23-august-30/#22

http://www.buzzfeed.com/hunterschwarz/theres-a-festival-where-men-run-up-a-greased-pole-to-snatch

http://www.boston.com/bigpicture/2013/09/daily_life_august_2013.html
Venezuela:

***
From Canada to Venezuela, the photo known as “gostra man” was published in 50 newspapers and news portals across 23 countries and we have got 58 screenshots and links to prove it. We are sure there were more mentions, but we didn’t manage to find them.
No, you are not alone if by now you are certain that the man may be hiding in your fridge. This is the power of the medium – overwhelming.
But that doesn’t mean the story is over. Because once the media run the story and the photo, it is time for the voice of the people, and this also is projected via social media. Speaking in Matrix terms: publishing of the photo was action and the general opinion of the Internet users was the reaction.
Through Reuters Facebook page alone the photo had close to several thousands of shares and 2 000 likes by September 8, 2013. On Twitter, people posted scanned pages from the newspapers that mentioned the photo of the gostra man. Links were RT-ed by a very curious mix of government officials, tourism pages, residents and journalists all at once. The photo was pinned to hundreds of walls on Pinterest. People wanted to know who the gostra man was; they nicknamed him Master Po (after a character from Kung Fu Panda), also that week Google searches about Malta and gostra competition rose by 1500%.
We have made some screenshots showing the overall positive response to the photo:



We are also adding a small update to this section. It has been pointed out to us that the photo of “gostra man” was also popular on Reddit. Indeed it was with over 400 different shares and a very poor Photoshop battle. We will share only one of the photo-manipulations because the rest of them are not even same zip code as funny.

http://www.reddit.com/search?q=gostra+man

***
For those who are not familiar with Malta – the island is one of the world’s smallest states. With just 316 square km (and that’s divided between three islands) and virtually no natural resources, the country’s economy is mostly based on tourism, trade and manufacturing. Hardly anything is told about the country on the international media, besides being a holiday destination.
And suddenly this has changed with just one photo of a man running up a pole. With the public demanding to learn more about the skilful stranger, country’s biggest newspaper – The Times of Malta conducted the interview with “gostra man”. His name was Daniel Caruana, an oil rig worker, who despite his sudden fame turned out to be quiet and somehow shy.
Darrin Zammit Lupi, as the photographer who took the iconic photo and journalist for Times of Malta, filmed the interview.

http://www.timesofmalta.com/articles/view/20130831/local/How-to-panda-to-the-crowd.484189
***
Every “image gone viral” story at some point must come full circle back to the person who started it all – the photographer. It is good to remember that without years of hard work, experience, skill and investment, there would be no iconic photo, no international story to report and no promotion for the country. If Malta wanted to advertise itself on major newspapers, TV stations or portals, the cost would be enormous. Five-minute spot on CNN cost a million dollars for starters. If the whole promotional campaign was organized by a marketing company, they would pocket a large check. The photographer was paid much less and did much better job. So please treat the photographers in a decent and honest way (that can be also stretched to creatives in general and the plea goes to all countries, not just Malta).
We want to leave you with the words of photographer regarding his famous image. This is what Darrin Zammit –Lupi had to say when his work was just about everywhere:
“Am quite astounded, pleasantly surprised and chuffed at the hit the Gostra man aka Daniel Caruana pic has made – Reuters FB cover photo, Reuters pix of week, NBC pix of week, Time Lightbox pix of week, Telegraph pix of week and countless other news websites and papers running it. Guess the main thanks go to the guy himself!”
Please don’t tell us that photographers have big egos….
If you want to follow Darrin please choose one of the links below:
https://www.facebook.com/darrin.zammitlupi
https://www.facebook.com/DarrinZammitLupiPhotography
https://twitter.com/darrinzl
http://www.darrinzammitlupi.com
***
That’s all folks.
We hoped you enjoyed this post.
Mal+Rita
****** 21.09.2013 ******
It seems like the blog itself went viral as well! Just last night we had 503 visits in one day breaking our previous record of 218 visits. The average visit ratio for Vanadian Avenue is between 20 to 30 clicks a day, quite a good turnout for cultural blog on WordPress. We also had re-tweets from Maltase Prime Minister and Reuters. Ok, we did send them the link ourselves, but never hoped for any reaction, less alone that they would actually read the blog. The photographer himself – Darrin Zammi Lupi was so kind to put the link to our blog on his personal page on Facebook, which is extra nice.



We are humbled and very, very happy. Thank you all!
Mal+Rita
****** 26.09.2013******
We needed to do another update because something really cool is making rounds on the Maltese Facebook. Apparently, some creative mind thought it was needed to update the national flag and this is the new design 😉 We are sure that Castille Palace (Prime Minister’s office) in Valletta will be soon releasing a call for national referendum regarding this matter. Tongue in cheek, but it shows how one man and one photograph can become a symbol.

As we said before, Darrin Zammit Lupi managed to create a better publicity for his home country with just one shot than an army of PR agents and million dollar ad- campaign. He’s also more efficient than many ambassadors we have abroad representing Malta. Diplomatic corps, please take note!
M/R
****** 27.10.2013******

And we have to make another update! We are excited to report that the photo of Gostra Man has been used in a sketch in a comedy program “Have I got news for you“ on BBC 1 last night. If you want to see it, please scroll down to the link or look for Episode 4 of Series 46.
http://www.bbc.co.uk/iplayer/episode/b03fg7s9/Have_I_Got_News_for_You_Series_46_Episode_4/
“Have I got news for you” is one of Britain’s most beloved and watched comedy series and has been on air since 1990. It is also highly influential. Rita made the screenshot and you are allowed to share it far and wide. We would like to congratulate Darrin Zammit Lupi – he has gone where no Maltese photographer been before.
We are gonna tweet a link to this blog to the producers of the program to show them how successful and recognized the photograph of Gostra man is. We wonder if we will get a RT 🙂
Mal+Rita
****** 02.12.2013******
We have approached the “best of” time of the year and Gostra-man photo is still making waves online! It has now been included in several ranking of best photos of the year and we cannot be more proud to show you some screenshots! What’s even more amazing, Darrin Zammit – Lupi has two of his images being counted among the best, the other photo being a portrait of a young Somali migrant, who embarked on a journey to find his missing parents.
Darrin’s agency – Reuters featured two of his images in their best of ranking:

http://blogs.reuters.com/fullfocus/2013/12/01/best-photos-of-the-year-2013/#a=1
And the slideshow was then reprinted by English Daily Mail

On November 17, 2013, American Business Insider included Gostra-man into the ranking of most fascinating images of 2013:

http://www.businessinsider.com/the-strangest-photos-of-2013-2013-11?op=1
Isn’t it just marvellous? If only Maltese authorities would consider awarding local photojournalists for such a dedicated promotion of the country, instead of selling passports to the rich…We know: high hopes and sweet dreams. But at least some credit is due via this blog. And it is a great ending to a case of a photo gone viral.
Thanks for joining us for this crazy ride.
M+R
****** 03.12.2013******
And here we go again – after Reuter’s best images of 2013 were announced, we knew things would heat up. We have secretly plotting to make another update with several screens for your enjoyment. However, over breakfast, when uncle Google showed us 2000 press mentions and general 158,000,000 other results, we kind of gave up. It is impossible to track down all the mentions. If there was a person on the planet who didn’t see Gostra man image until now, they must have seen it yesterday or this morning. Behold the power of a news agency and the skilled eye of a photographer.
Let us just briefly add some screenshots to document the trending:
Last night Reuters best of 2013 was trending for a bit. This is how the RTs and mentions on Twitter were looking two hours after the ranking was posted:

And here are few mentions from across the world: North America, Australia, China… well you know what we mean…



http://www.stuff.co.nz/world/9470146/Best-Reuters-photos-of-the-year-2013

http://news.xinhuanet.com/english/photo/2013-12/03/c_132934653_6.htm
And here is a beautiful mention on Time Magazine`s photo blog LightBox. Gostra Man is among 356 best shots of 2013. Yes, its Time Magazine.

December 3, 2013.
http://lightbox.time.com/2013/12/03/2013-the-year-in-365-pictures/#237
Photographers have enormous power of presentation and that is why folks, they should be evenly paid for their work. The moral of the story.
M/R
****** 09.12.2013******
You’d think that we would become bored posting new press mentions about our favourite Gostra photo, but this is such fun! And this week was very hectic as the photo itself is slowly being recognized as one of the most iconic images of 2013.
We have seen many Internet memes and photo-manipulations based on Darrin Zammit-Lupi`s work but we have found them weak, until we came across this one. This is a variation of the famous image from the Great Depression known as Lunch atop a Skyscraper. Nobody knows who took the original shot, but it is widely contributed to Charles C. Ebbets.
Likewise, the photo – manipulation is anonymous and is making rounds on Reddit and Facebook. We weren’t able to track the source location, but it is hand down the best work around Gostra image. And pretty flattering as well, since “Lunch” is thought to be a timeless image.

Gostra photo was also published by Australian Business Insider, barely a week after its American edition.

Polish biggest daily newspaper – Gazeta Wyborcza – published a large article about Reuters best images of 2013 on their main page and said that Reuter`s selection would move every reader.

There were many emotional comments under the feature but one was particularly beautiful, and was directed at the Gostra image. We allowed ourselves to translate it for the blog:
“Truly amazing photo! Real photography will always be an art that requires a spark of genuine talent. All those Instagrams and selfies make me laugh and the fact that all those wanna-bies run around with pricy gear thinking they are photographers. I don’t understand why newspapers cut off photographers. There are so many fantastic professionals, who have to work weddings and baptisms to be able to do what they love; instead they should be out there providing us with their art…”
It does leave one speechless…
Darrin`s image was used for two days as a cover photo for the Reuters best of 2013 feature, still on Wyborcza`s main page.

Then Darrin`s works also appeared on Wyborcza`s photo page entitled Duży Kadr (The Big Picture). We took both screenshots, because in the end he has two of his photos in the 2013 selection, joining a handful of other Reuters photographers to have done so this year.


And cherry on the cake for this week – Time Magazine again. Their feature “Man on the Wire” which is an editorial column named Gostra Man as one of the most surprising images of the year. More over, like Wyborcza, Time Magazine used the photo itself as a cover for the feature.


http://lightbox.time.com/2013/12/09/most-surprising-photos-of-2013/#102
Even Darrin`s own newspaper Times of Malta woke up from their slumber and ran a beautiful spread with Gostra photo right in the middle. Darrin must be very proud and rightly so!

In the end we want to give a shout to two fantastic women at Reuters – Margarita Noriega and Corinne Perkins, who tirelessly promote good photo-journalistic works on social media. They gave us hints and RTs and were super nice so, we had to at least mention them. In the end it takes a lot of dedicated people to make a news story successful – many of them work long hours in the shadows. Respect Ladies!

Until next time!
M/R
****** 10.12.2013******
Gostra-man news is good news. And today we have got some wonderful bits to report. Reuters photo application – The Wider Image – is now available on all formats. Before, it was designed for smart- phones and iPads, but now you can also access it on your PC or laptop.
The App is a true eye candy – packed to the full with the best photography around and stories that will move you. It captures the soul and mission of photojournalism and combines it with a user-friendly interface. Beautiful piece of work even from the front end side – if only there was a Pulitzer price for coding 😀
You can access the App under this address: http://widerimage.reuters.com/
And click below for teasers: http://www.youtube.com/watch?v=_nF4miIFyp0
Gostra story is featured and now you can truly relive the action with the sequence option (short animation combined from all pictures frame by frame) and see some other shots from the day.


http://widerimage.reuters.com/story/a-slippery-slope/
We are truly happy to see yet another channel being used to popularize photojournalism. We can only hope other news agencies and media houses will follow suit.
More to come!
M/R
****** 15.12.2013******
The Gostra-Man could as well be a superhero. He has managed to defy the gravity, capture the imagination of people all over the world, has graced pages of countless newspapers, online publications, blogs and social media. And now, as the year draws to a close, he made it to the books!

Every year, Times of Malta publishes a book with best images from the ending year. There was little suspense this year what would be on the cover of 2013 edition. As the Times Picture Annual 2013 is now being printed and will soon hit the shelves, we can show you some incredible pictures.
Rita and I buy the Picture Annual every year as a part of our ritual to enlarge the (already) enormous book collection. As soon as we get our hands on the publication, we will surely let you know.

You can like the Facebook of Times Picture Annual by clicking the link below: https://www.facebook.com/pages/The-Times-Picture-Annual/213637462921
Those outside of Malta who would like to purchase a copy of the book can use the online store: http://books.timesofmalta.com/
It couldn’t get better for Gostra -Man, could it?
M/R
****** 24.12.2013******
It’s Christmas Eve very early morning and we are presenting you with another update. According to Polish tradition – whatever you do on Christmas Eve, you are likely to be doing all year. So, here’s to another 365 days of blogging!
Perhaps, this may sound a bit impossible, but three weeks after Reuters Best of Year image ranking has been published, there are still press mentions about it and Gostra man is receiving more coverage.
Just two more recent ones From Toronto Sun (Canada) and Baltimore Sun (US):

http://darkroom.baltimoresun.com/2013/12/2013-the-year-in-pictures/#8

http://www.torontosun.com/2013/12/05/reuters-photos-of-the-year
The photo from Malta was also chosen to be one of year’s top images for several publications: The Wall Street Journal (US), Time Magazine (US), BBC Online (UK) and Liberation (France).

http://graphics.wsj.com/Photos-of-the-Year/2013/#l=en&o=2&q=malta&x=&y=&p=228

http://lightbox.time.com/the-year-in-pictures-2013/

http://www.bbc.co.uk/news/in-pictures-25304395

http://www.liberation.fr/photographie/2013/12/23/2013-que-du-bonheur_964194?photo_id=601952
And on the home ground, Times Picture Annual 2013 book was published and we have been given a copy. We love when people give us more marketing materials, so we will review the book soon on the blog. It’s worth every cent and you will see what an eye candy the series is.
We are very glad to note that since the book is out, promotion is taken seriously and Gostra Man is all over the Island again being used to raise awareness of the publication.
There was a beautiful review of the Times Annual and if you look closely on the screenshots you will see the ads with the use of the Gostra man image.


There are also ads in the print:

And on Facebook, both Times of Malta and associated book shop Word for Word are doing their utmost to inform the public.


If you want to like Word for Word, you can visit them by clicking on the link below: https://www.facebook.com/WordForWordMalta
We will show you the images we took of the book itself. It stands proudly on our shelf and we have some plans connected to it, but for now: hush hush.



Have a Merry Christmas and we will see you soon.
M/R
****** 03.02.2014******
It’s been a bit quiet on Gostra –Man front, but only on the blog. In the real life, our superhero was as busy as always appearing in the media left, right and center, in books and calendars. He went abroad to London, been on national TV, and in the bookstores. So, without further delay, please have a look at our coverage.
Firstly, let’s have a look at Reuters. In December 2013, the news agency made their app The Wider Image available for all platforms. Now, no matter the device, you can access it on iPhone, iPad, tablet, PC or laptop.
This is how the page with the picture looks as seen from a laptop:

http://widerimage.reuters.com/story/pictures-of-the-year-august/
Gostra Man also made an appearance on the Reuters YouTube channel, as part of the Pictures of the Year video on December 17, 2013. Darrin Zammit Lupi, the photographer, has three images in this video (at 0:34, 1:15 and 1:20 – the last one being our Gostra-hero)

https://www.youtube.com/watch?v=K_wXWIjTFf8
There have also been memorable mentions on Facebook. Both British Telegraph and Time Magazine decided to use Gostra man as the cover photo for their best of year stories.

https://www.facebook.com/TELEGRAPH.CO.UK

But the best Facebook mention comes from the photographer himself. Darrin Zammit – Lupi had a chance to meet Daniel Caruana at the offices of The Times of Malta where Gostra – Man was presented with a book (Times Picture Annual). It must have been a very emotional meeting, and both men are smiling widely. We are pretty sure that this is a beginning of a long friendship and there will be more gostra-shots coming in the future. We too are grinning when seeing this shot. Two extraordinary men, who moved millions of people all over the world and here they are, just looking casual and ordinary.

We will round up the social media with a look at Flickr. There are hundreds of shares of the gostra photo on the site, but one mention caught our eye. It comes from a person who is a photojournalist. Nothing is better than a compliment coming from a fellow professional, isn’t it?

http://www.flickr.com/photos/100247732@N08/11457357194/
Let us now have a look at the international press, because we have managed to find several articles and it is always nice to be able to extend our database of press mentions. Gostra Man appeared regularly throughout December, so we have noted the mentions in chronological order.

http://all-that-is-interesting.com/60-surprising-photos-2013


http://www.ibtimes.co.uk/12-best-photos-2013-1429535

http://totallycoolpix.com/2013/12/best-sports-pictures-of-2013/
Darrin Zammit Lupi`s mother newspaper – The Times of Malta – was also very active in December. We have been complaining before on the blog that The Times don’t boast enough about the achievements of their photographers. We may have even sent them an email or a tweet about it. Now, we are really happy to report that they did a splendid job. As we have mentioned Daniel Caruana, was invited to the offices of the newspaper and presented with a copy of The Times Picture Annual. An article was published about it, and for the records we decided to show you how the article looked on many different platforms: in print, in electronic form (e-paper) and on the web. Call it a creative use of available sources:



Gostra Man story appeared also in the best of year video on Times of Malta website. If you click on the link below, there is a short interview with Daniel Caruana at 1:10, among other news bits.

http://www.timesofmalta.com/articles/view/20131229/local/2013-in-review.500593#.UtQV6LSRK4l
There was also a very interesting video made for The Times of Malta uploaded on YouTube. Gotra Man appears at 1:12.

http://www.youtube.com/watch?v=tIWzUE3A3JA
To make the coverage complete, there were also three reviews of the Times Picture Annual photo book that has Gostra Man on the cover. We have shown the book in the previous update, so this time we will show you the screenshots of the published reviews. We are planning to have our own review up on the blog soon, so once it is done, you will be able to see even more screen grabs and e -paper shots. Yes, we know a lot of material that is why this update is both long and diverse. We had a hard time to chose all the data we have gathered. Blogging is a hard work, kids:


http://www.timesofmalta.com/articles/view/20131229/books/Packaging-the-world.500806#.UsLHuuJN-jZ

Let us remain with The Times Picture Annual for a moment more. We want to show you few things about the book. It is distributed by BDL Malta and they had a nice job of promoting it online and real life.
Here’s to show you how Gostra Man was advertised online by the distributor:

https://www.facebook.com/BDLmalta

http://www.bdlbooks.com/art-photography/4589-the-times-picture-annual-2013.html
We have also made a small tour around Valletta to see how the book was displayed. To our surprise it was exhibited in the windows and placed right next to the cash points. Those guys know how to do business, we approve! All the photos were taken in the first week of January, 2014.








Some localities we have visited mid-January, such as Agenda at Mater Dei hospital or Chaucers Bookstore at Bay Street in Paceville completely sold out the book and had to call for new stock! Pretty impressive.
Gostra Man was also a subject of a program on NET TV in Malta. On January 11 2014, Darrin Zammit Lupi appeared alongside Professor Joe Friggieri on the panel on “Iswed fuq L-Abjad” to talk about the photographic book – The Times Picture Annual. It was a great panel – done both in English and Maltese, with the photo of Daniel Caruana being shown several times on screen.



It is a weekly program that deals with current issues both political and cultural and is being presented by Frank Psaila. We have to admit, Darrin Zammit Lupi has nerves of steel. Philosophy Professor Joe Friggieri is known for his extreme religious views and we are not sure if we could stand being in the same room with him for more than five minutes.
You can watch the feature on YouTube below, the panel starts at 20:00 into the program. It is partly done in Maltese so if you know the language, be aware. Our command of Maltese is limited so we cannot guarantee that Professor Friggieri will not say something like “artists can be prosecuted” or “art must be censored”.
Or you can use the direct URL: http://www.youtube.com/watch?v=wXljoLHZW6A
You can also follow the program on Facebook: https://www.facebook.com/iswedfuqlabjad
And now onto blogs! We can’t forget the blog mentions and we have three of them to show you. Gostra Man has been mentioned far and wide on the intranet, but we have decided to concentrate on the local blogs. Darrin Zammit Lupi featured his famous shot in his best of 2013 video, fellow photographer Kevin Casha reviewed the Times Picture Annual and Melahart gave Daniel Caruana a mention on her top 10 of unsung heroes of the year:

http://melahart.com/end-year-special-9-unsung-maltese-heroes-2013/

http://darrinzammitlupi.wordpress.com/2014/01/11/best-of-2013/

http://kevincasha.com/blog/the-photojournalist-the-challenge-of-rightly-interpreting-the-story/
Gostra Man was also used for a corporate calendar by Allied Newspapers (the owners of Times of Malta) and we had been able to get our hands on it and take some photos. Gostra Man appears on the cover and on the page for August 2014:



We are nearly over. Last item on our list is a London Societies Photography Convention (SWPP 2014) where Darrin Zammit Lupi won the title of Media Photographer of the Year 2013 (for his hauntingly beautiful image of a young migrant who left for Europe in search of his missing parents). Gostra Man was nominated in the category “Event Photographer of the Year 2013” but sadly didn’t win.
Darrin came to the convention with a video showcasing his photos. You can see it on Vimeo:

If you are seeing the video online, Gostra Man picture is shown at 2:55. And this is the photo being shown during the convention itself. Not too shabby!

Times of Malta didn’t disappoint and they also ran article about the winning in London. You can read it here: http://www.timesofmalta.com/articles/view/20140129/local/Times-of-Malta-man-wins-top-photo-award.504572#.UvbF5IWGPVG
Right, that was an epic update to an epic image.
Hope you had fun,
R+M
****** 10.02.2014******
New week – new update! Six months after Gostra Man image has been taken, it is still appearing in the media. On February 2, 2014, London Evening Standard ran a photo story about best images of the year past and we have seen a familiar face running up the pole! You can see the screenshot below:

We have also managed to get a hold of a photo of a printed copy of The Sunday Times from September 1, 2013. Gostra Man was featured as a part of picture story of the week:
This brings us to the main portion of our update. It has been crazy six months and so much mentions that it is easy to get lost. Some inconsistencies are flying around so we decided to explain few things and to do a quick break down.
If you have been following this entry and our various updates, you may refresh your memory, if you have no time to read all the details from top to bottom; this is what you need to know about Gostra Man:
Photographer: Darrin Zammit Lupi (Times of Malta/Reuters)
Gostra Man: Daniel Caruana
Photoshop: none (we have been there and seen the run with our own eyes)
Gear: A heavy Canon and a 400 mm lens
Date: 24 – 25 August, 2013
Place: St. Julians, Malta
Thing you may not realize is that there are two images of Daniel Caruana. One was taken on the 24th of August and published in few magazines, including Guardian.

The other, the most famous one, was captured on August 25, 2013.

And now for the breakdown – 2013 was a year of Gostra Man!
Gostra Man appearances:
One book (Times Picture Annual 2013) + cover
One calendar (Allied Newspapers 2014 calendar)
One international photographic convention (SWPP London 2014, nomination in “Events Photographer of the Year)
One local photojournalism award (part of the winning portfolio for “Press Photographer of the Year” from Malta Press Club)
One local TV program (“Iswed fuq L-Abjad”, NET TV, Malta)
One feature in a local TV program (“Gadgets”, episode 28, TVM, Malta)
One foreign TV program (“Have I got news for you”, BBC 1, UK)
Print display at Times of Malta head-office
Print display at the Canon Malta/Avantech head-office
Reuters mentions:
Reuters Facebook page (as a cover image)
Reuters Twitter and Reuters Top News Twitter (multiple times)
Reuters Instagram
Reuters Tumblr
Full Focus feature (as one of the best photos of the year 2013)
Full Focus feature (as one of pictures of the week)
Reuters YoutTube channel (in a video as one of the best photos of the year 2013)
Reuters The Wider Image app (with photographer’s comment and a full sequence)
Reuters The Wider Images app (images of August in the best of year feature)
Reuters The Wider Image app – cover image
International Press/News Agencies/Portals:
Australia:
Business Insider (December 2013)
Canada:
Calgary Sun (August 2013)
Globe and Mail (August 2013)
Toronto Sun (December 2013)
China:
Sina Agency (August 2013)
China WHB (August 2013)
China Xinhua Agency (December 2013)
Costa Rica:
Teletica Noticias (August 2013)
Denmark:
Berlingske (August 2013)
France:
Liberation (December 2013)
Germany:
Der Spiegel (August 2013)
Wall Street Journal Deutsche (August 2013)
Grece:
News Beast (August 2013)
India:
Mumbai Mirror (August 2013)
Yahoo! India Lifestyle (February 2014)
Indonesia:
Kalim Post (August 2013)
Merdaka (August 2013)
Plasa MSN (August 2013)
TempoCo (August 2013)
Italy:
Repubblica (August 2013)
Vanity Fair Italia (August 2013)
Mauritius:
Lexpress (August 2013)
Malta:
The Times of Malta (August 2013)
The Times of Malta (December 2013)
The Sunday Times of Malta (December 2013)
New Zealand:
Stuff (August 2013)
Stuff (December 2013)
Norway:
NRK (August 2013)
Peru:
Punto (August 2013)
Poland:
Forum – Polish Photography Agency (August 2013)
Newsweek Poland (August 2013)
Onet portal (August 2013)
Gazeta Wyborcza – main news (August 2013)
Gazeta Wyborcza – The Big Picture feature (December 2013) – three times
Portugal:
Corrieo da Manha (August 2013)
Russia:
Lenta (August 2013)
RusRepublic (August 2013)
Serbia:
Alo! (August 2013)
Blic (August 2013)
SMedia(August 2013)
Svet (August 2013)
Telegraf (August 2013)
Singapore:
The Straits Times (August 2013)
Taiwan:
ET Today (August 2013)
Kaixian(August 2013)
Turkey:
Milliyet (August 2013)
UK:
The Guardian (August 2013)
Daily Mail (August 2013)
Daily Mirror (August 2013)
MSN UK Him (August 2013)
The Sunday Times (September 2013)
Metro (September 2013)
International Business Times (December 2013)
Telegraph (December 2013)
BBC News (December 2013)
London Evening Standard (February 2014)
US:
The Wall Street Journal (August 2013)
The Wall Street Journal (December 2013)
Washington Post (August 2013)
Yahoo News (August 2013)
American Photo (August 2013)
NBC News (August 2013)
Boston.com (September 2013)
BuzzFeed (September 2013)
Time Magazine – LightBox – Pictures of the Week (August 2013)
Time Magazine – LightBox – Pictures of the Year (December 2013)
Time Magazine – LightBox – The year in 365 pictures (December 2013)
Time Magazine – LightBox – Man on the wire (December 2013) + cover image
Business Insider (November 2013)
Totally Cool Pix (December 2013)
Washington Post (December 2013)
All the is interesting (December 2013)
The Baltimore Sun (December 2013)
Newscom Focal Point (December 2013) -twice
Venezuela:
Noticias 24 (August 2013)
In total: 69 newspapers/media portals/news agencies
26 countries
This is still not over, so please keep on checking for more updates!
If you want to keep yourself updated on a newest project that Darrin Zammit Lupi is working on and that promises to be as huge as Gostra picture, please visit the link below:
https://www.facebook.com/islelanders
Have a lovely week and we will see you soon!
Love,
Mal+Rita
****** 12.03.2014******
Another month, another groovy update.
February was amazing, in just one month we broke 2k views and we have been swarmed with messages from readers, fellow photographers and random people about the Gostra image. Local shooters regard this story to be real proof that photographers from tiny Malta are talented, hardworking and believe that this photo made the island more recognized on international scale.
After our previous update, we received several hints and leads to make our database more complete. So, let us travel a bit back in time.
In December 2013, American portal Newscom added Gostra-man image to their database. From December 1, 2013 clients of Newscom could not only buy the rights to publish the photo, but could choose from the whole series of gostra images as well. You may ask how it is possible since the photo belongs to the photographer and Reuters. Newscom works as a middle man between media houses and agencies. They pay the agency to have access to agency’s material and then pick up the best pieces to offer them to their own clients. A bit old fashioned, we have to agree but then not every media client has the opportunity or time to look for quality material.


Moreover on December 16, 2013 Newscom also ran a story about Reuters pictures of the year and Gostra- man was promptly featured on their pages.

http://blog.newscom.com/blog/2013/12/16/reuters-pictures-of-the-year-in-2013/
We also have been informed about a new blog called The Life of. It is run by a man called Tommy Sanders – who we have to add – has some fantastic ideas. We would not be surprised if he actually worked in marketing. On August 25, 2013, Tommy wrote that he could not find any gostra bets on sport sites and considered gostra to be a real sport worthy of interest of bookies. Imagine that, with so many betting operators in Malta the idea of having a small “gostra league” and possibility of placing a bet on your favourite contender seems very exciting. We are sure that mutual bets could be arranged and the funds needed for a new gostra pole would be raised in one day!

http://thelifeof.tv/gostra-now/
And we have to give some kudos to Yahoo India who are a bit late to the party, but still featured Gostra – man photo on February 16, 2014 in their life style section. Seven months after the event, the photo of Daniel Caruana is still making waves and finding new ways into the ether.

This is the report from the international front; the home base has been exciting as well. On February 24, 2014, Avantech (local agent for Canon) celebrated Gostra Man with a large print. The photographer – Darrin Zammit Lupi – visited their office and tried to re-enact the action. The photos below are for your visual pleasure:


You can follow Avantech on Facebook here: https://www.facebook.com/pages/Avantech-Malta/171925799550909
Darrin Zammit Lupi will hold a talk about his career in photojournalism at Avantech head offices on April 2, 2014 and the event is being advertised with the Gostra man himself:

You can sign yourself up for the talk here:http://www.avantech.com.mt/avantech-event-22-years-a-photographer/
And on February 28, 2014, the photos from Avantech offices were also uploaded on Canon Malta Facebook page:

You can follow Canon Malta at this address:
https://www.facebook.com/canonmalta
We are also glad to report that Times of Malta displayed a large print of Gostra Man in their own offices in Valletta, in the lobby. So if you ever come to the newspapers` headquarters, you will be able to see the famous photo up close and personal. Let us tell you what a big honour it is for a journalist. Historically speaking newspapers put prints of their front pages and press photos on the walls to commemorate the most important stories or selling records of the media house. It was to show how good they were and it was a direct message to the advertisers that newspaper was a serious business. Nowadays, it is extended towards the longest working staff members and those employees that are considered game changers in their field. In the same way, newspapers honour those journalists who died on duty (by placing gold or silver plaques with the names on the walls of the newsroom) or who made a significant contribution. If you work in a newspaper and your article or photo is frames and put on the walls, you have all the reasons to feel proud – your work is good enough to be celebrated and displayed. We think Darrin deserves recognition like nobody else.

That`s all folks for this update!
Love,
Mal+Rita
****** 19.03.2014******
This update will be a bit brief but we have managed to get our hands on a digital invitation for the talk that Darrin Zammit Lupi will hold on April 2, 2014 and lo-and behold our Gostra Man is featured there!
In case you have missed – local Canon agents in Malta – Avantech – will host Darrin in their premises in San Gwann and people who are interested in photojournalism, will have opportunity to hear the photographer speak about his lengthy and varied career in photojournalism. Now, this is something to be excited about. Darrin has been lecturing quite a bit abroad in recent years and this event is similar to the talks he delivered in London at SWPP convention. So, no need to go abroad for the big industry party (cause that’s what SWAPP is), all is available at your door.
We are being told the seating is limited, so if you plan to attend, get registered: http://www.avantech.com.mt/avantech-event-22-years-a-photographer/
Now – some delicious screenshots! Canon Malta have updated their blog with the digital invitation and we just grabbed paint and put it to good use. This is how the Canon Malta blog looks as seen today, on the 19th March 2014.



And you can also download the invitation as a PDF
If you want to follow Canon Malta on their blog, just click below:
http://canonmalta.blogspot.com/
We are trying to keep up with the Gostra-man; he seems to be in all possible places at once. There’s no telling where he will appear next. We plan to pop up at the talk and get some photos, so keep coming back!
Mal+Rita
****** 08.04.2014******
We finally managed to upload the photos taken on April 2, 2014 at the talk by Darrin Zammit Lupi. If you missed it, you have only yourself to blame. It was a brilliant evening. The room was packed, nearly 70 people gathered at Avantech`s offices in San Gwann (Malta for our international readers) to listen to one of the most prolific photojournalists on the island.

Darrin spoke two hours about his twenty-two years in the business and his assignments (both local and foreign). For every year behind the lens, he picked up several photos and tried to tell the story behind it. We had a pleasure to attend several of Darrin`s talks in the past and this was the very first time when he showed scanned films of his assignment in Albania and London and discussed the events in such details. For us, it is always so inspiring to listen to Darrin as he speaks about his work. He will always put his subjects first, bring the historical element into the conversation, or share his practical tips. No wonder that he is recognized as somebody to match Frank Attard in the photographic community. Frank Attard is a living legend of Maltese photojournalism having spent 55 years on the job and there is no local photographer who doesn’t look up to him. Darrin is surely working hard to receive the same gratitude and recognition from the photographers here.



Gostra – man was all over the place and Mal spent a lot of time chasing after him. There is a huge print of the photo in Avantech headquarters accompanied with the technical information about the photo. He also appeared in the talk on the slides and even when we were leaving the venue, we could see him from the window. We tell you, this man is unstoppable.



What was really cool about the event is that on the day of the talk, Avantech sent out a reminder via email to those who registered to attend. You can see the screen grab of the email below – it was using the Gostra image on the top of the page.

We hope you like this little update and next time if you have opportunity to attend a talk either by Darrin or anything organized by Avantech – go for it. You will have great time guaranteed.
Mal+Rita
****** 14.05.2014******
We all know the famous Queen tune “Don’t stop me now” in which Freddie sings that he is on a roll and nothing can slow him down. Definitely a suitable song for our own superhero, Gostra Man. This gostra-spotting blog just entered its tenth month and we are happy to report that Daniel Caruana is still claiming new heights. In the last few weeks Gostra man appeared in another local TV program and was a part of portfolio that won a major press award.
But before we fill you on the details, some parish announcements. We have noticed that many people were taking pictures of Gostra Man from the blog and shared them on various social media. Networking is a huge factor in process of going viral. However, the copyright of the photographer often suffer in the same time. Thankfully, we believe we have found a perfect middle ground that will allow images taken by Darrin Zammit – Lupi to be widely shared on the Internet without additional damage. Actually now you can help the photographer by sharing his photos! If you scroll up you will see that the photos of Gostra Man have been replaced with new images with tags on them. Watermark added to the photos now displays Reuters logo and website, proper credit to the photographer, date and reference number. Any potential client, who is interested in this photo and who comes cross it, will be able to track it in Reuters` database and buy it. This way, any exposure given to the photos online can be changed into opportunity for photographer to make another sale. Neat, isn’t it? So you can now share, share share 🙂


As you know, on April 2,2014, Darrin Zammit – Lupi had a talk about his photojournalistic career. At the talk, he was filmed for a TV program called Gadgets. He later met up with the program crew in St Julians – in exact spot where he took the Gostra Man photo and talked about the importance of having good lenses, his cameras and the famous photo. The result is a fantastic feature in the Gadget episode 28. It has been aired on TVM (Maltese State TV) on April m19, 2014.


You can see the interview with Darrin (in English) at 17:30 to 20:00 minute of the programme and if you know Maltese continue watching to see a small segment with our other good friend and photographer Kevin Casha. Our blog was shown as well at 18:40 and you can see the coverage of the Gostra Man going viral 🙂



You can follow the Gadget series online at: http://www.gadgetsmalta.com/ and https://www.facebook.com/GadgetsMalta
And here you can watch the entire episode on Vimeo:
On May 3, 2014, Maltese Press Club held an annual awards night for its members. Darrin Zammit – Lupi was nominated in the Press Photographer of the Year category and his portfolio included among others – the Gostra Man picture. We are thrilled to tell you that Darrin got the award and it has been his fifth such title in his career. He is slowly becoming one of the pillars of journalism on the island (next to legendary Frank Attard).
Some photos from the night can be seen below:




All the winners from the gala night can be found here: http://igm.org.mt/2014/05/04/malta-journalism-awards-winners-of-the-24th-edition-announced/
We can now call Gostra Man – an award winning superhero and this will not be exaggeration! Move over Gotham City – our hero is much cooler than your grim avenger.
We hope you enjoyed this update and we will report back soon enough.
Until the next time
Mal+Rita
****** 02.06.2014******
Summer is here! Only two months to the next Gostra – competition. It is incredible that we still find new materials to add to the blog. Imagine how popular the image of Daniel Caruana is both locally and internationally by now! We have been sneaking around recently in the book stores and taking blurry evidence. But it was worth risking being kicked out of Agenda book store at the Malta International Airport. You see it is illegal to take photos of the shops at the airports for some reason. Security concern apparently. On May 27th 2014 we went to the airport and by accident noticed Gostra Man on the cover of Times Picture Annual being prominently displayed on a shelf. We didn’t think twice and we snapped few frames from the hip. As you can see the photo is very blurry but at least we have it on record. Gostra Man is here visible in his full glory in the Melitensia section (books about Malta). We were told by the staff that the Times Picture Annual book is still selling quite well. Agenda were down to three last copies and that was third time they stocked it up.

Another cool thing that we came across for this update is a new photo – manipulation. Somebody did a nice variation of Johnny Walker ad “Just keep walking” on social website Imgur. It was found on May 28, 2014 and shared among many of our friend.

http://i.imgur.com/9oGUOCP.jpg
You have to admit, that creativity of people on the Internet is simply stunning. We really wish we could find the name of the artist who came up with this mock add (that’s the name for it!), unfortunately Imgur is anonymous when it comes to submissions of (un)copyrighted materials.
We will be on the look out for more Gostra –Man appearances. This experience in virality is still not finished!
Until next time,
Mal+Rita
******31.08.2015******
Wow, times sure flies when you are having fun! It’s hard to believe but it’s been 2 full years since Gostra Man went viral. And we will tell you one thing – there is nothing to stop him! Mr Caruana has become an Internet sensation and his picture is still widely used not only by the regular press, but also by the Internet communities. There are literally millions of memes featuring his picture, from proposed commercials for Nike Air shoes, NBA I love this game, Johnny Walker adverts to pop culture references like the X-Files!
Reddit users are super fond of The Gostra Man and the main thread with Darrin Zammit Lupi’s picture is very active. Some members even started collecting the best memes and the thread now has more than 200 comments and 460 members still involved.Here is the picture of Gostra Man being investigated by special agents Dana Scully and Fox Mulder, clearly trying to discover what supernatural powers the Maltese nation possesses.

If you’d like to see the entire collection of Reddit treasures, you can visit the website below: http://rebrn.com/re/a-man-runs-up-the-gostra-a-pole-covered-in-grease-during-the-rel-12894/

It’s not only laugh and giggles for Daniel Caruana. His fantastic picture also brought some serious recognition to his skills and dexterity. In October 2014, Gostra-Man broke yet another threshold, after appearing in TV programmes and calendars, he stormed into advertising. Malta`s leading gym Cynergi used the image of Daniel Caruana for a country wide promotional campaign to encourage citizens for more physical activity. If Gostra -Man could do it, there would be no exception for anyone! This scan is a cut out from the biggest daily newspaper on the island – Times of Malta. It was published on October 5 2014. Ads like this would be published for entire month. Both photographer and the Gostra star were given a fitting gym membership for the use of the image. You see there are benefits of being good in sports or arts! In case you want to join the gym itself, scroll down to the link. You never know who you will meet on your next work out.

Cynergi official website: http://www.cynergi.com.mt/
Cynergi Facebook profile: http://www.facebook.com/cynergigym/photos/a.10150218797375632.457331.429811970631/10154624923790632/

And quite recently a prestigious International Business Times published a new study research proving that being skinny is not always a good thing. The scientists from University of Oxford proved that fat tissue can have multiple health benefits especially for those with hearth problems or sportsmen being involved in an extremely hard or exhausting disciplines such as rugby, hammer throw, discus throw, American football and gostra! The ancient Maltese sport needs a lot of strength and perfect body shape to succeed on a tight and greased pole. Frankly, have you ever seen a skinny rugby player? Those people are not fat, they are healthy and built perfectly for what they are supposed to do. Victoria Secret’s models wouldn’t survive 10 first minutes of the match! Daniel Caruana’s picture has been singled out to portray those scientific findings and we are very proud of him. Please read for yourself!
http://www.ibtimes.com.au/new-body-fat-perspective-study-shows-body-fat-can-fight-heart-disease-1451440

Have a great day!
Mal and Rita D


